Drehleiter Simulation

Übersicht der Script-Architektur und logischen Abhängigkeiten

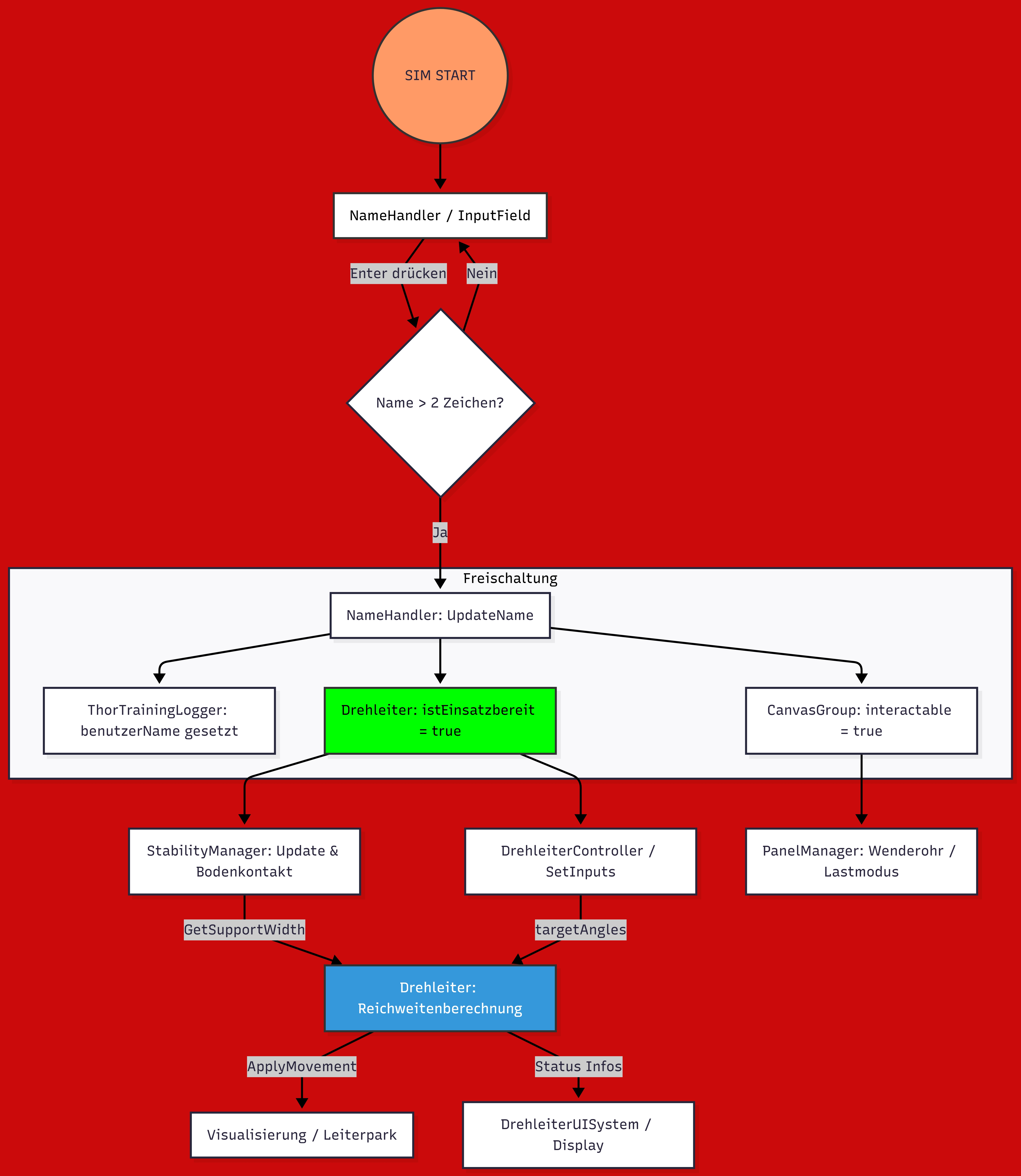
Logik- und Datenfluss (Vollständige Ansicht)
DLK Logig Flowchart

Unten finden Sie die detaillierten Beschreibungen der fünf Kernmodule, die das logische Fundament unserer Drehleiter-Simulation bilden.

1. Die "Zentrale" (Core Logic)

Diese Scripte bilden das Gehirn der Simulation. Fast alle anderen Scripte senden Daten hierhin oder fragen den Status ab.

Drehleiter.cs: Das Hauptscript. Es hält den Status (istEinsatzbereit), die aktuelle Position und die Grenzwerte. Abhängig von: StabilityManager (darf ich mich bewegen?), SpiritLevel (stehe ich gerade?), ThorStabilityUI (Diagramm-Check).
DrehleiterController.cs / DrehleiterInputManager.cs: Verarbeiten die Benutzereingaben (Tastatur/Joystick). Abhängig von: Drehleiter.cs (ruft dort SetInputs auf).

2. Abstützung & Stabilität

Dieses Modul sorgt dafür, dass die Leiter nicht umkippt.

StabilityManager.cs: Die Logik-Instanz für die Standsicherheit. Abhängig von: StrutController.cs (fragt die Ausfahrbreite der Stützen ab).
StrutController.cs: Steuert die einzelnen Stützen. Abhängig von: Stempel.cs (die physischen Füße) und ThorStrutRemoteToggle.cs.
SpiritLevel.cs: Die Libelle zur Messung der Fahrzeugneigung. Abhängig von: StabilityManager.cs (liefert den "Level"-Status).

3. Korb & Anbauteile

Hier geht es um alles, was am Ende des Leiterparks passiert.

Korb.cs / KorbbesatzungsManager.cs: Verwalten die Last im Korb (Personenanzahl). Abhängig von: Drehleiter.cs (setzt dort den KorbLastModus).
WenderohrController.cs: Steuert den Wasserwerfer. Abhängig von: PanelManager.cs (wird dort aktiviert/deaktiviert).
KorbKollision.cs / ThorKollisionsSensor.cs: Die Anstoßsicherung. Abhängig von: Drehleiter.cs (löst bei Kontakt den Stop aus).

4. UI & Bedienung

Verbindet die grafische Oberfläche mit der Technik.

NameHandler.cs: Der "Türsteher". Schaltet das System erst nach Passworteingabe frei. Abhängig von: Drehleiter.cs, ThorTrainingLogger.cs.
PanelManager.cs: Reagiert auf Button-Klicks im UI (z.B. Lastanpassung). Abhängig von: Drehleiter.cs, WenderohrController.cs.
DrehleiterUISystem.cs / Consolen.cs: Visualisieren Daten auf den Displays. Abhängig von: Drehleiter.cs (liest die Live-Werte aus).

5. Training & Auswertung

Hintergrund-Überwachung und Leistungsbewertung.

TThorTrainingLogger.cs: Zeichnet Aktionen, Zeiten und Fehler auf. Abhängig von: Nahezu allen Subsystemen.
TThorTrainingSummary.cs: Abschluss-Protokoll der Übung. Abhängig von: ThorTrainingLogger.cs.
TThorZielCheck.cs: Überprüfung des Einsatzerfolgs.
Wir benutzen Cookies

Wir nutzen Cookies auf unserer Website. Einige von ihnen sind essenziell für den Betrieb der Seite, während andere uns helfen, diese Website und die Nutzererfahrung zu verbessern (Tracking Cookies). Sie können selbst entscheiden, ob Sie die Cookies zulassen möchten. Bitte beachten Sie, dass bei einer Ablehnung womöglich nicht mehr alle Funktionalitäten der Seite zur Verfügung stehen.